上海对外经贸大学
211 |
985 |
双一流 |
财经
上海市
本科
省重点
公办
1805
诚信、宽容、博学、务实
021-67703050,021-52067206
http://www.suibe.edu.cn/
更多 >
图片
院校首页
历年分数
历年分数
历年分数
普通类
艺术类
体育类
招生计划
院校计划
投档规则(艺术)
投档规则(体育)
招生政策
招生简章
招生资讯
探校攻略
探校攻略
探校攻略
探校攻略
探校攻略
探校攻略
院校首页
> 招生简章
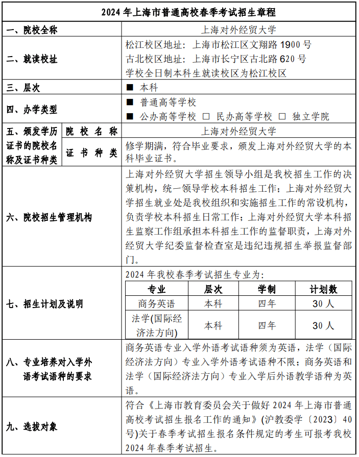
上海对外经贸大学2024年春季高考招生章程
2023-12-29 12:01:17 分享至:
招生简章
招生资讯
上海对外经贸大学2024年春季高考招生章程
2023-12-29 12:01:17